Uno sviluppatore di software scopre come i modelli linguistici di grandi dimensioni siano più...
Machine Learning
Ultime Notizie dal mondo del Machine Learning
Crea una serie di domande relative agli obiettivi di analisi a cui desideri rispondere...
Nuove parole. Vecchi concetti. Alla fine, si tratta di fusione dei dati. 5 minuti...
Una guida illustrata e intuitiva sul funzionamento interno di un LSTM Shreya Rao ·...
La guida completa alla creazione di set di dati e caricatori di dati personalizzati...
Ora concentriamoci sulla convalida interna e sulla convalida esterna. Di seguito, elencherò alcune metriche...
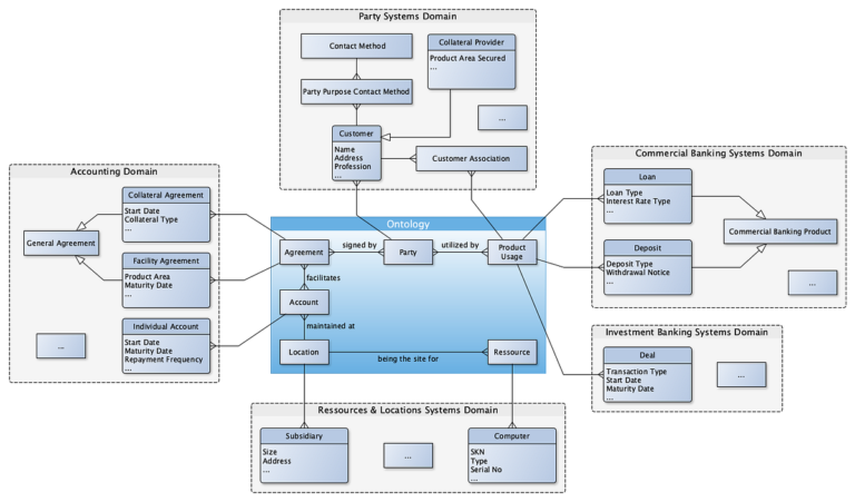
L'interoperabilità è difficile da ottenere nelle architetture federate. Descriverò un approccio pratico per raggiungere...
Applicazione dell'H-stat con il pacchetto artemis e interpretazione delle metriche a coppie, complessive e...
Impara da loro per accelerare la tua carriera oggi stesso fotografato da Kenny Eliason...
IA causale, esplorando l'integrazione del ragionamento causale nell'apprendimento automatico fotografato da Alessio Ruban SU...
